LNG双燃料发动机试验系统仿真模型设计毕业论文
摘 要
近年来,随着内燃机理论越来越成熟,制造工艺和科学技术发展越来越好,发动机的动力性经济性已经到达比较高的水平,因此追求发动机的排放性环保性已经成为了工程领域的研究重点。为了满足发动机排放,节能,提高控制性能等更高要求,辨识出准确的柴油机模型,研究仿真试验,实验不同的策略都是很有意义的。
本文首先分析了LNG发动机的基本特性、发动机理论数学模型和闭环离线系统辨识的过程,设计了用于系统辨识的实验。然后以MATLBAB软件为基本工具,辨识出发动机控制系统的传递函数模型。其中,试验台架为由Z6170柴油机改装后的LNG双燃料发动机simulink平均值模型,辨识的输入输出数据经试验得到,分别为闭环柴油机的油量、负荷、转速;辨识采用最小二乘法的一次完成算法,采用系统辨识工具箱操作完成。最后,笔者对Z6170的simulink平均值模型,传递函数模型的输入输出特性进行了比较。研究结果表明,该模型能很好的反映发动机的动态特性。
本文所研究的LNG双燃料发动机,系统辨识法,对于今后的内燃机应用领域,包括船舶动力领域,汽车动力领域,发动机电控领域,工程领域等都具有很好的前景和现实意义,值得相关人士借鉴。
关键词:双燃料发动机;闭环系统辨识;最小二乘法;系统辨识工具箱
Abstract
With the development of internal combustion engine theory and the development of manufacturing technology and science and technology, the engine power performance and economy have reached a relatively high level, the pursuit of engine emissions environmental protection has become the focus of engineering research. In order to meet the higher requirements of engine emission, energy saving and control performance, it is meaningful to identify accurate diesel engine models, to study simulation experiments, and to experiment with different strategies.
In this paper, the basic characteristics of LNG engine, the condition of closed-loop off-line system identification and the theoretical mathematical model are analyzed. Then the transfer function model of engine control system is identified with simulink in MATLBAB software. Among them, the test-bed is a double-fuel engine modified from 6170 diesel engine, and the input and output data of the identification are obtained by experiments, which are respectively the fuel quantity, load and speed of the closed-loop diesel engine, and the identification adopts the one-step completion algorithm of the least square method. The system identification toolbox is used to complete the operation. Finally, the author gives the model of simulink mean value and transfer function. The input and output characteristics of the. The results show that the model can well reflect the dynamic characteristics of the engine.
The LNG dual fuel engine and system identification method studied in this paper have a good prospect and practical significance for the application fields of internal combustion engine in the future, including ship power field, automobile power field, engine electric control field, engineering field, etc. It is worthy of reference by relevant personages.
Keywords: dual fuel engine; closed-loop system identification; least square method; system identification toolbox
目 录
第1章 绪 论 1
1.1课题来源 1
1.2课题研究的目的与意义 1
1.3国内外相关研究现状 2
1.3.1 国外LNG双燃料发动机发展及应用现状 2
1.3.2 国内LNG双燃料发动机发展及应用现状 3
1.3.3 仿真模型研究发展 4
1.4 本文主要研究内容 5
第2章 双燃料发动机系统 6
2.1 双燃料发动机简介 6
2.1.1 双燃料发动机的构造 6
2.1.2 双燃料发动机的工作原理 7
2.2 发动机模型简介 8
2.2.1 发动机模型 8
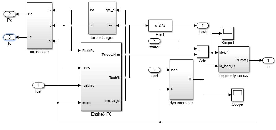
2.2.2 Z6170双燃料发动机模型 8
第3章 柴油机的系统辨识 12
3.1 引言 12
3.2 柴油机系统辨识概述 12
3.2.1 试验设计 13
3.2.2 模型结构辨识 16
3.2.3 模型参数辨识 18
3.2.4 模型检验 18
3.3 基于最小二乘法的闭环系统辨识 18
3.4 柴油机的离线辨识 21
第4章 LNG双燃料发动机系统辨识 22
4.1 辨识准备工作 22
4.1.1 信号端 22
4.1.2 基于MATLAB的辨识工作步骤 23
4.1.3系统辨识工具箱及其使用 23
4.2 试验设计 24
4.2.1设计输入信号 24
4.2.2采集输出信号 27
4.2.3模型结构估计 27
4.2.4检验方法 27
4.3模型辨识 28
4.4模型验证与结果分析 30
4.4.1. 建立传递函数模型 31
4.4.2设置传递函数参数 32
4.4.3 模型检验 33
总结 39
致 谢 40
参考文献 41
第1章 绪 论
1.1课题来源
本课题来源于科研选题。
1.2课题研究的目的与意义
全球环境问题的日益突出,尤其是温室效应等加强了人们的环保意识,因此如何减少温室气体或污染源的排放成为人们思考的重点。作为国际贸易重要运输方式,船舶柴油机排放对大气造成的污染引起了社会广泛关注。双燃料发动机的兴起就是在这种情况下产生的。由于具有比较好的经济性、环保性、动力性能,因此其成为未来船舶领域发动机发展的重要方向。目前研究使用较多的便是柴油一天然气双燃料发动机,即LNG双燃料发动机。
另一方面,科学技术的迅速发展,系统正不断变得深入、大型、复杂,传统的单系统建模已经不能适应现在大型、复杂的工程系统。在涉及多种领域的发动机系统的研究工作中,实际发动机测试不仅周期长、费用高,不能直观的对比分析,而且研究效率低。因此,可通过建模和仿真的方法,在发动机设计或部件设计之前方便的进行大量仿真测试,从而满足快速性和多样性要求。值得一提,在实际应用中昂贵的、耗时的和难以实现的运转工况,也只能由发动机仿真来完成。因此发动机仿真对于减少实际试验次数,在开发早期确定控制目标,缩短试运行和实际工作等各项工作的时间,研究各子系统之间的动态关系,都有非常重要的作用。
要想控制好一个系统,就必须先弄清楚被控系统的属性。因此发动机仿真也无疑是最好的选择之一。但由于系统辨识是系统输出输入数据在某种准则下的近似,一般情况下能比较合理的描述所研究系统的激励响应特性(当然其关键在于所设计模型的精度),所以可以帮助人们在研究被研究对象、对象和系统、过程的复杂因果关系时起到很重要的作用,进而根据数学模型可以作更深入的研究工作。如改善系统的动态特性、进行最优控制和自适应控制、故障诊断等。本文的系统辨识工作便是在基于发动机仿真层面上开展的,即采用系统辨识方法对仿真模型进行分析,从而对系统的动态特性有比较好的了解。
1.3国内外相关研究现状
1.3.1 国外LNG双燃料发动机发展及应用现状
全球双燃料发动机技术发展在近几年来发展尤为迅速,其中,代表双燃料发展的标志性公司主要包括两个:瓦锡兰、曼恩。在传统柴油机箭头的带领下,双燃料发动机众多品牌相继出世。
2011年2月,瓦锡兰公司对RTX5 低速双燃料发动机的测试,实现了达到IMOTierIII 的NOx排放的标准。为了解决岸上石油供应的问题,瓦锡兰与壳牌公司签订7年的协议。应用方面,中国船东和运营商浙江华祥海运有限公司,狗买的便是瓦锡兰的五缸RT-flex5ODF 发动机,并建造了14000m液化天然气船。曼恩方面,2011年举行了ME-GI 的发布会,ME-GI在减少CO
、NOx、SOx等污染物排放方面都有很大的提升,相比较纯柴油机。此外,2012 年4 月曼恩公司该机型的测试展示会上公示,现代重工和三井造船为ME-GI的原型机生产商,这标志将ME-GI推向商业化。曼恩公司还与大宇造船海洋合作,研发高压气体燃料系统,以更好的推广双燃料发动机。
由于双燃料中速机作为主机或者发电机,具有需求功率小、燃料量较少、燃料便于储存等优点,所以在中小型船舶领域中速机的推广和使用高于大型低速机。在中速机开发领域,瓦锡兰占据一席之地,它研发推出了20DF,34DF,50DF 三种中速双燃料机型。而曼恩开发研制了32/40DF、51/60DF两种中速双燃料机型,美国卡特彼勒公司在2011年底推出了旗下的M46DF机型,相比较瓦锡兰略显逊色,但比起亚洲船舶制造商,在中速双燃料发动机发展方面还是可以的。
1.3.2 国内LNG双燃料发动机发展及应用现状
国内方面,由于船用柴油机技术的落后,尚未能推出中低速双燃料发动机。但“油改气”工程对于促进我国双燃料动力工程起了至关重要的作用,它的主要内容是:对原有柴油机进行加装柴油一天然气系统,无其他改变。2010年以来,我国不断对内河船的进行“油改气”的改造,降低内河船舶污染物的排放,也有很多成功案例,例如:2018年8月,江苏宿迁海市局和北京油路集团合作改造的3000 吨级“苏宿货1260号”,成功在京杭运河试航。2011年3月中国长较肮集团和高地石油控股集团等合作研发改造的“长迅三号”成功试航;2011年4月中石油昆仑能源公司独自改造的5000吨船舶也在芜湖成功试航。
工程之外,我国关于船用双燃料柴油机科研工作一直在路上,科研人员和有关部门对双燃料发动机进行了大量实验和研究,如济柴自主研发的2000系列和3000系列高速双燃料发动机,淄博柴油机总公司的470、210 双燃料发动机,潍坊荣油机的6160双燃料发动机等。淄博柴油机的210 双燃料发动机采用了国内首创、具有自主知识产权的燃气多点喷射控制系统,其喷射定时和定量控制精度高、可靠性好、成本较低,发动机技术指标达到国际先进、国内领先水平。我国船用高速及大功率中速天然气机也已立项研究,预计将在数年后取得不错的进展。在之后几年中,我国自主研究的双燃料发动机品牌一定会横空出世。
1.3.3 仿真模型研究发展
双燃料发动机的仿真模型的搭建,和普通柴油机模型有很大的关联。这与普通柴油机可以改装成双燃料发动机的特性正好一致。可以说,如今的LNG发动机模型研究,都是在纯柴油机建模上发展起来的。因此,已有的柴油机模型可以大大简化双燃料发动机建模过程,为研究工作提供便利。
无论何种柴油机模型都有一定应用范围,且都有它们使用的条件和限制,并且随着时间发展在不断完善和更新。目前常用柴油机的建模模型有:容积法模型、平均值模型、系统辨别模型、准稳态模型。这些方法也适用于后期发展起来的双燃料发动机系统。由于本文的研究工作的需要,下面简要介绍一下这几种方法。
①容积法模型:将发动机划分为若干相互联系的控制体,各个控制体在瞬时热力平衡状态下,将气体流动简化变为简单的控制体内装满和排尽的过程。容积法模型是模拟缸内工作过程的数学描述,它的主要缺点是没有在燃烧过程中加入喷油规律的影响。
②平均值模型也是将柴油机划分为几个相互独立但又存在联系的控制体并用微分方程对其进行描述。与容积法主要不同是平均值法模型不对柴油机工作过程中的工质状态参数进行计算,它是利用热力学第一定律根据指示热效率直接计算柴油机的指示功率和扭矩。它的不足主要是在计算柴油机的空燃比和用插值法计算涡轮增压器时,包含的非线性因素太多,不能直接用控制算法设计。但由于平均值法不考虑缸内工质随曲轴转角的变化过程,在计算柴油机参数少,非线性控制和状态控制中得到了广泛应用。
③系统辨识模型是不考虑柴油机工作机理,直接选择适当的算法来识别输入输出的数学关系,从而将柴油机看成一个整体根据输入输出数据来描述柴油机工作过程。这个过程就相当于数学建模的过程。对于这种过程选择算法比较困难,目前有最小二乘法、极大似然法、低度校正法等辨识方法可供选择。
④准稳态模型是系统有微量的干扰后能够自动回复到原来的状态,准稳态模型建立的基础是在大量的柴油机各个工况下的稳态数据下完成的,它能够保证仿真要求的实时性和计算精度,被大量运用在分析柴油机动态性能]控制负荷的研究中。它的主要缺点是实验数据需求量庞大,计算和仿真较困难。
值得指出,本文涉及到的重点在于系统辨识的建模过程,对仿真模型的内部机理研究并不做主要分析,在接下来的几章里会详细描述以上过程。
1.4 本文主要研究内容
在明确研究工作框架之后,本文针对双燃料发动机建模做了以下工作:
(1)查阅相关书籍和文献,了解LNG双燃料发动机的基本构造,工作原理等,掌握发动机的基本信息,为设计数学传递函数模型打下基础;
(2)结合相关资料了解并掌握了发动机模型的构造与分类,学会分析和选择模型的类型;
(3)学习系统辨识原理,掌握了双燃料发动机的建模方法,包括试验设计、数据采集、模型结构辨识、模型参数辨识、模型检验等,并根据实际系统需要合理设计,得到尽可能精确的发动机数学传递函数模型,这也是研究工作的核心部分;
(4)学会了使用MATLAB软件,基于6170柴油机改装的LNG双燃料发动机Simulink平均值模型,建立了设计仿真用模型,即传递函数模块,并对其输入输出特性进行了试验调试,验证所设计系统的正确性;
(5)对所有的研究工作中遇到的问题、实验结果,进行了分析和总结,并针对系统辨识理论对仿真、自动控制等领域的前景进行展望。
- 双燃料发动机系统
2.1 双燃料发动机简介
双燃料发动机是指能使用两种燃料工作的发动机,即除使用汽油、柴油之外,还能够使用替代燃料,其中替代燃料能够降低船舶、汽车、或其他交通工具的尾气污染。双燃料发动机的进行改装时对原发动机系统改动小,只需要添加一套供气的系统就能够实现双燃料发动机的运行。
现阶段,双燃料发动机是以天然气柴油为主要的燃料。天然气柴油双燃料发动机既可以燃烧天然气、柴油两种燃料,也可以单独地使用柴油燃烧,在天然气的供应不充时,双燃料发动机就会恢复至原机的工作方式。LNG(液化天然气)燃料在减少大气排放,特别是 NOx 、CO2、 SOx 和颗粒物(烟尘)的排放方面优势十分明显。不仅如此,与传统的发动机相比,双燃料发动机在运行经济性、冗余度、可靠性等方面都有较大改善。目前以天然气为燃料的热机发展相当迅速,双燃料发动机的建模、仿真与控制等方面的发展方兴未艾。
2.1.1 双燃料发动机的构造
如图,以LNG电控双燃料发动机为例,双燃料发动机系统由供气系统,供油系统和油气转换控制等系统组成。LNG和空气分别经减压,过滤,流量控制等处理后进入混合器混合,电磁阀将LNG信息由电控电路传递给油气转换装置,从而带动电动油泵控制喷油量,油气在进气道混合,成为可燃气进入气缸。氧传感器可通过燃气ECU 进行反馈控制。其中,供气系统是LNG发动机的特色所在。

图2.1 LNG双燃料发动机电控系统原理图
双燃料发动机的燃气供给方式主要有2种,一种是缸外供气,另一种是缸内直喷供气。下面就分别简单介绍两种供气方式:
(1)缸外供气

图2.2 天然气-空气 预混合供气系统
缸外供气,即进入气缸之前,天然气与空气混合形成可燃气。主要包括进气管混合器供气、进气喷射两种。混合器喷气是目前最常用的天然气供气方式,更适合于点燃式发动机。混合器安装与进气道中,通过电控或机械的方式控制空气与天然气进行混合。进气喷射方式则在进气冲程内通过喷射阀向各缸进气门附近喷射天然气,适用于维持多缸发动机的稳定运转。
(2)缸内直喷供气
与缸外供气相比,缸内直喷可有效的缓解天然气在进气过程中由于进气阻力造成的充量系数减少的问题,从而提高发动机的效率。主要包括低压喷射与高压喷射两种。低压喷射主要用在低压缩比的点燃式天然气发动机上,对喷嘴的要求和喷雾质量较低。高压喷射缸内高压喷射则使用孔式喷射器,对喷雾质量要求高,天然气的纯净度也有要求,否则容易出现堵塞现象,具有柴油机效率高和预混燃烧发动机排放低的优点。
2.1.2 双燃料发动机的工作原理
以上是毕业论文大纲或资料介绍,该课题完整毕业论文、开题报告、任务书、程序设计、图纸设计等资料请添加微信获取,微信号:bysjorg。
相关图片展示:







课题毕业论文、开题报告、任务书、外文翻译、程序设计、图纸设计等资料可联系客服协助查找。
