基于模型的柴油机Urea-SCR控制系统故障诊断及容错控制方法毕业论文
摘 要
在近年来,随着中国的经济水平日益提高和城市的快速发展带来的交通便利,机动车保有量的持续增长导致尾气污染越发严重。在此背景下,本文以柴油机NOx排放处理技术Urea-SCR技术为研究对象,围绕SCR系统模型的建立,仿真,故障诊断和容错控制进行了相关的研究。
首先,先是对国内外的研究现状进行了相关的分析和总结,然后提出自己的研究方法。接着,详细介绍了SCR系统的组成,之后根据SCR催化器内的反应原理和质量守恒定律建立相应的模型,然后基于NOx传感器工作原理以及对NH3交叉感应的特性,建立NOx传感器模型。最后基于前面的基础,建立了尿素计量喷射的前馈控制模型。
其次,据实验数据对模型参数进行辨识,建立传感器和执行器的失效模型,将部件模型与系统模型进行耦合,模拟典型故障不同失效程度对排放性能的影响。
最后,发生SCR催化器下游温度传感器和NOx传感器故障、催化器老化及尿素喷嘴堵塞这四个最具代表性的故障模式时选取了NOx传感器故障作为主要的研究对象,开发基于模型的故障诊断,并建立基于模型参考的容错控制方法,对典型故障进行容错控制,并对比容错前后的控制效果。
关键词:柴油机;Urea-SCR系统;NOx排放;故障诊断;容错控制
Abstract
In recent years, with the increasing economic level of China and with the rapid development of the city, the continuous increase in the number of motor vehicles has led to increasingly serious tail gas pollution. Under this background, this paper mainly studies the technology of exhaust emission treatment of diesel engines of NOx, Urea-SCR technology. This article focuses on the establishment of SCR system model, simulation, fault diagnosis and fault-tolerant control.
At the beginning of the full text, we first analyzed the research status at home and abroad, and then proposed our own research methods. Then, the composition of the SCR system is introduced in detail, and then the corresponding model is established according to the reaction principle and the law of conservation of mass in the SCR catalyst. Based on the NOx sensor working principle and the characteristics of NH3 cross induction, a NOx sensor model is established. Then based on the previous foundation, a feedforward control model for urea dosing injection was established.
Secondly, according to the experimental data, the parameters of the model are identified, the failure model of the sensor and the actuator is established, and the component model is coupled with the system model to simulate the influence of different failure degrees of the typical failure on the emission performance.
Finally, when the four most typical failure modes of temperature sensor and NOx sensor downstream of the SCR catalyst, catalyst aging, and urea nozzle clogging occurred, the NOx sensor failure was selected as the main research object and a model-based fault diagnosis was developed. A fault-tolerant control method based on model reference was established to perform fault-tolerant control of typical faults and compare the control effects before and after fault tolerance.
Key words:Diesel engine;Urea-SCR after-treatment system;Troubleshooting;Fault tolerant control ;the exhuast of NOx
目录
第1章 绪论 1
1.1 研究背景和意义 1
1.2 国内外研究现状 1
1.2.1 Urea-SCR系统研究现状 2
1.2.2 SCR催化器失效诊断和容错控制研究现状 2
1.3研究内容及研究方法 4
第2章 柴油机Urea-SCR系统控制模型建模 5
2.1 Urea-SCR系统工作原理 5
2.1.1 SCR反应机理 6
2.1.2 SCR化学反应过程 6
2.2 SCR催化器模型 8
2.2.1模型描述和模型简化 8
2.2.2 SCR催化器相关模型建立 10
2.2.3双微元Urea-SCR催化器模型 13
2.3 NOx传感器模型 14
2.4 尿素计量前馈控制模型 16
2.4.1尿素基本喷射量计算模型 17
2.4.2 稳态工况修正模型 20
2.4.3 瞬态工况修正模型 22
2.4.4 催化器温度计算子模型 22
2.5 本章小结 23
第3章 基于NOx传感器的故障诊断和容错控制 24
3.1 Urea-SCR系统故障分析和模拟 24
3.1.1 Urea-SCR系统故障分析 24
3.1.2 NOx传感器故障 24
3.1.3 NOx传感器的故障模拟模型 24
3.1.4 NOx传感器故障诊断 25
3.2 NOx传感器故障容错控制 26
3.2.1 扩展卡尔曼滤波(EKF)简介 26
3.2.2扩展卡尔曼滤波(EKF)的容错控制应用 27
3.3基于模型的NOx传感器故障诊断和容错控制的仿真分析 28
3.3.1 模型参数的辨识 28
3.3.2故障诊断模型以及仿真结果分析 29
3.3.3容错控制效果仿真验证 30
3.4 本章小结 32
第4章 总结与展望 33
4.1 总结 33
4.2 展望 33
参考文献 35
致谢 38
第1章 绪论
1.1 研究背景和意义
随着汽车工业带的迅速发展,我国的传统汽车以及新能源汽车保有量持续增长其中,传统汽车通常以汽油机或者柴油机为其动力源。截至2017年底,中国机动车保有量达3.10亿辆。根据环境保护部近日发布《中国机动车环境管理年报(2017)》[1]的报告中指出:在2016年国机动车排放污染物初步核算为4472.5万吨,比2015年下降1.3%。其中,一氧化碳(CO)3419.3万吨,碳氢化合物(HC)422.0万吨,氮氧化物(NOx)577.8万吨,颗粒物(PM)53.4万吨。机动车排放污染已经成为我国空气污染的重要来源之一。而且,其中全国柴油汽车排放的NOX接近汽车总排放的70%。因此,必须通过柴油机尾气排放的控制来减轻空气污染。
为解决柴油机NOx和PM的排放问题。在众多的排气后处理技术中,以尿素为还原剂的选择性催化还原技术(Urea-SCR)被认为是最有前途的技术路线之一[2]。因其具有能大幅度降低柴油机NOX排放、催化剂活性高、较高的抗硫能力及较好的燃油经济性等优点,在日本、欧洲等发达国家和地区己经得到了广泛的应用,对于改善由柴油机尾气排放造成的大气污染发挥了重要作用。因为我国排放法规体系等效使用欧洲法规体系,同时考虑到我国的国情和技术的移植便利性,我国各主要整车厂和柴油机企业也普遍采用Urea-SCR技术作为满足国IV、国V排放法规要求的主要技术手段。因此SCR技术是目前降低柴油机氮氧化物排放的最为有效可行的技术之一。
Urea-SCR系统技术的核心是Urea-SCR控制模型和策略,而SCR系统是涉及到化学反应、机械、热力学和电子电气等多学科的动态系统[3],在SCR系统控制策略开发过程中,稳态工况的控制相对简单,但是由于车用柴油机的运行工况非常复杂,在瞬态工况控制中需要分析影响SCR系统瞬态工况性能的各种因素,在此基础上,设计相应的控制模型是十分必要的,是当前Urea-SCR系统开发的重点研究内容之一。控制策略作为SCR技术的核心,主要有两种即开环和闭环。开环控制是指根据发动机工况利用查表的方法确定尿素喷射量,可以达到国IV排放法规。闭环控制则是指在催化器下游加装NOX或NH3传感器,通过所测量的NOX或NH3浓度来实现闭环反馈拉制,可达到国V排放法规,若结合使用氧化催化器和DPI达到国VI或更高的排放法规。因而现在SCR系统大多都采用闭环控制。
1.2 国内外研究现状
1.2.1 Urea-SCR系统研究现状
Urea-SCR系统的核心内容是在最大化NOx转化效率的同时降低NH3的泄漏量。然而,尿素喷射量过多会导致NH3排放超标,尿素不足会导致NOx排放超标。由此可见,尿素的喷射量和喷射正时的控制是Urea-SCR系统排放控制的关键。因此,许多国内外研究学者都针对其控制策略做了许多的研究。
在国外,Willems等人[4]基于在线储氨模型提出了一种新的自适应尿素喷射控制策略,其实验结果表明它能够准确的控制尿素的喷射量。Bofinls等人[5]设计了一个可以通过NOx传感器测量值估计催化器氨覆盖度的状态观测器,然后通过实验确定了目标氨覆盖度的MAP图,最后设计闭环控制器使催化器实际氨覆盖度跟随目标氨覆盖度,结果表明该基于该控制策略的SCR系统在大多数情况下的排放控制性能都很好。Devarkonda等人[6]建立了SCR系统四状态模型以及侧滑观测器,并且基于NH3的传感器信号建立闭环反馈控制策略进行比较,之后,将基于NH3传感器的闭环控制策略与基于NOx传感器的闭环控制策略进行比较,结果表明这两种控制策略都能很好的控制SCR催化器下游的NH3和NOx排放。Feng等人[7]提出了非线性储氨模型和多变量阻容模型用于量化SCR催化器储氨以及NOx的排放,并且根据该模型提出了基于储氨的闭环控制策略,实验结果表明,该控制策略可以提高NOx的转化效率的同时可以减少NH3泄漏造成二次污染。
而在开环策略这一方面Park等人[8]提出了一种考虑NO/NO2比例的前馈喷射控制策略,该控制策略可以减少现有的喷射控制策略的喷射误差,提高喷射精度。Adams[9]研究了一种开环并且不基于传感器的模糊逻辑尿素喷射控制器,器实验结果表明该控制策略能够最大化NOx的转化效率同时限制氨泄漏。
而在国内,武汉理工大学的胡杰等人[3]基于Urea-SCR系统的工作原理和催化器化学反应特性,建立SCR系统模型,采用非线性最小二乘法对SCR系统控制模型中特性参数进行了辨识,最后在ETC测试循环下的仿真与实验结果对比验证了所建立的SCR系统控制模型的有效性。在开环控制策略方面。王洪荣等人[10]设计了目标尿素需求量开环控制策略,并根据状态转移机制设计了计量泵状态以及故障管理策略。单志亮[11]通过台架试验对发动机原机排放以及SCR催化器NOx的转化效率进行标定并制定相应的MAP图,随后引入稳态及瞬态修正模块对尿素喷射量进行修正,实现了基于MAP的尿素喷射开环控制策略。
1.2.2 SCR催化器失效诊断和容错控制研究现状
由于SCR催化器长期在恶劣的环境工作,因此会出现催化器老化失效,NOx传感器故障等各种情况,导致其自身的NOx转化能力下降,也会对Urea-SCR系统的排放控制性能造成不利的影响,故有必要开发能够实时监控SCR催化器失效的诊断系统,并进一步开发容错控制系统使其能够在SCR催化器失效的情况下依然能够保持良好的排放控制性能,所以,这些年来,国内外学者针对SCR催化器失效诊断和容错控制策略方法展开了研究。
在SCR催化器故障诊断方面,苏宇航[12]对SCR催化器故障诊断进行了研究从而提出了一种基于NOx的转化效率的SCR催化器老化故障诊断方法并建立相应的诊断模型,通过实验数据对诊断模型进行验证的结果表明所提出的诊断模型符合OBD排放法规的相关要求。Yong-Wha等人[13]通过NOx传感器获取SCR催化器下游的NOx浓度并计算NOx转化效率,拟基于NOx的转化效率对SCR催化器进行失效诊断,然而结果表明NOx传感器测量误差较大,故对该诊断方法不能满足OBDII的要求。
在SCR催化器故障容错控制方面,Ma等人[14][15]参照信号跟随器和氨覆盖度参考模型建立了自适应的SCR催化器故障容错控制方法,仿真结果能有效的抵抗催化器老化对SCR系统排放的不良影响。Stadlbauer等人[16]建立SCR催化器的实效模型,并根据其模型开发了非线性模型预测控制器,该控制器氪根据催化器的失效程度自适应地调节SCR催化器储氨量,从而避免大量的氨泄漏。Chen等人[17]氨覆盖度观测器,储氨量观测器和非线性模型预测控制器建立了鲁棒自适应SCR容错控制方法,能有效地对SCR催化器故障进行容错控制。
“容错”原是计算机系统设计技术中的一个概念,容错是容忍故障的简称,它表示即使系统中发生故障或者失效的情况,系统仍然可以运行,从而提高系统的稳定性。将容错控制分为主动容错控制(Active FTC)和被动容错控制(Passive FTC),如今已成为现代容错控制研究方法分类的依据。
容错控制的主要方法介绍如下:
- 主动容错控制:主动容错控制能够对发生的故障能进行主动处理。它的处理方法是在故障发生通过重新调整控制器参数或者改变控制器结构来解决。它的一个前提条件是要知道系统会发生的所有故障以及故障的发生时间和故障的形式。其中主动容错控制大致可以分为控制率重新调度,控制率重构设计和模型跟随重组控制。
- 被动容错控制:被动容错控制的基本思想是基于鲁棒控制的思想设计控制系统,而不改变控制器和系统的结构。其特点是,在故障发生时,都是使用一个恒定的控制器来确保系统的稳定。也就是说,它不需要任何实时故障信息同时他也不需要一个故障诊断单元。从处理不同类型故障分,被动容错控制可以分为三种:可靠镇定,联立镇定和完整性类型。
总而言之,两种控制方法各有各的优缺点,在实际运用中,我们应该根据所发生的故障来进行选择。
而本文在构建的SCR系统仿真模型基础之上,在考虑自身能力和其他因素后,最终决定在SCR系统中NOx传感器故障的容错控制中采用卡尔曼滤波方法。
1.3研究内容及研究方法
基本内容:通过查阅资料和文献,掌握SCR系统基本原理,深入理解SCR系统控制模型,根据文献资料,建立自主SCR系统控制模型,并利用MATLAB建立SCR系统模型,然后以NOx传感器为研究对象,建立NOx传感器的故障模型。根据其模型进行一个故障诊断。之后,根据卡尔曼滤波算法,采用S函数编写相应的容错控制方法,并将其与催化器模型与其他模型串联起来进行仿真;最后,对卡尔曼滤波的容错控制算法在SCR系统中运行效果进行仿真验证。
具体方法和措施:
(1)深入研究和分析 Urea-SCR 系统的工作原理及催化还原反应机理,即通过查阅各种文献资料,充分掌握SCR系统基本原理,深入理解SCR系统控制模型,结合理论分析,确定影响催化器转化效率的因素以及催化剂表面氨覆盖度和存储量的特性。为制定合理的控制策略提供理论指导和依据。
(2)通过查阅资料和实验数据,根据发动机排放特性与催化器特性来制定尿素溶液喷射控制策略,通过视频和资料学习建模并利用 MATLAB/Simulink 软件平台建立一个SCR系统模型和NOx传感器的故障模型。
(3)通过对故障输出和正常输出的仿真结果进行一个对比,提出相应的一中故障诊断方法。然后针对NOx传感器的故障,并与上述模型进行集成,验证柴油机ETC循环下基于卡尔曼滤波的容错方法对NOx传感器故障的容错控制效果。
以上是毕业论文大纲或资料介绍,该课题完整毕业论文、开题报告、任务书、程序设计、图纸设计等资料请添加微信获取,微信号:bysjorg。
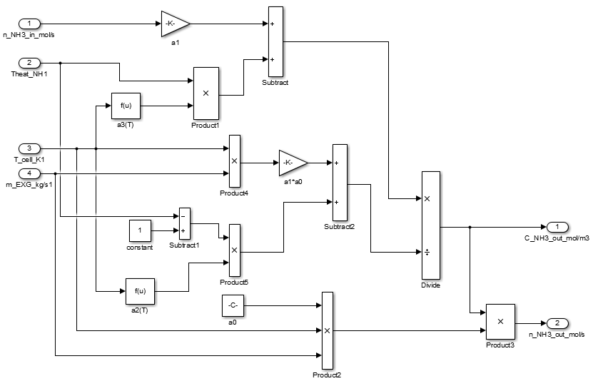
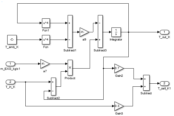
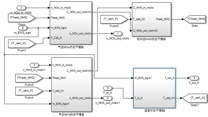
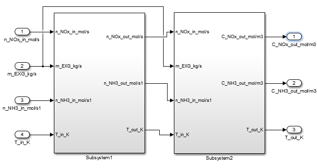
相关图片展示:







课题毕业论文、开题报告、任务书、外文翻译、程序设计、图纸设计等资料可联系客服协助查找。
