直流电机测试与分析系统的设计毕业论文
摘 要
直流电机具有调速性能好,调速范围广,起动、停车方便,容易控制等优点,广泛应用于电气机车、轧钢机等生活生产多方面。电机生产厂家在电机出厂前,需要对电机的性能进行测量,分析电机是否合乎生产标准,可以合格出厂。传统的电机测试方式为人手手动用仪表测量记录,耗费时间和人手。因此,设计研发一个直流电机参数自动测试的平台,具有重要的意义。
本文主要以实验室某型号的直流电机为测试对象,通过对电机测试内容要求进行分析,对测试系统在硬件和软件方面都进行了相关设计,具体工作如下:
首先,分析了直流电机基本参数的测量原理,包括电流、电压、温度、转速、转矩信号,分别选用对应的传感器,将电机的这些参数信号转换为可以被采集卡记录的电信号,制定出平台的总体结构框图。然后,利用AD软件,对各个测量电路进行画图、设计,各电路选用芯片参数接近实际平台器件选型要求。最后,应用LabVIEW对平台软件部分进行设计,包括数据采集卡对传感器输出信号的接收和存储,用户界面设计,电机控制模块等。通过实验结果验证设计的可行性。
关键词:直流电机;参数测量;LabVIEW
Abstract
DC motor has many advantages, such as good speed regulation, wide range of speed regulation, easy to start, easy to stop, easy to control and so on. It is widely used in many aspects of living and production such as electric locomotive and steel rolling machine. The motor manufacturer needs to measure the performance of the motor before the motor comes out, and analyzes whether the motor meets the production standard, so that it can be qualified. The traditional motor test method is manual measuring and recording, which takes time and manpower. Therefore, the design and development of a DC motor parameter automatic testing platform is of great significance.
This paper mainly takes a certain model of the DC motor as the test object. Through the analysis of the requirements of the test content of the motor, the hardware and software of the test system are designed. The specific work is as follows:
Firstly, the principle of measuring the basic parameters of DC motor is analyzed, including current, voltage, temperature, speed and torque signal, and the corresponding sensors are selected respectively. The parameters of the motor are converted into electrical signals that can be recorded by the acquisition card, and the overall structure block diagram of the platform is made. Then, the AD software is used to draw and design the various measuring circuits. The chip parameters of each circuit are close to the actual platform device selection requirements. Finally, the software part of the platform is designed with LabVIEW, including the receiving and storage of the output signal of the sensor, the user interface design, the motor control module and so on. The feasibility of the design is verified by the experimental results.
Key Words:DC motor;parameter measurement;LabVIEW
目录
摘要 I
Abstract II
第1章 绪论 1
1.1课题研究的背景和意义 1
1.2课题的国内外研究现状 2
1.2.1国内研究 2
1.2.2国外研究 3
1.3课题研究的主要内容 3
1.4本章小结 3
第2章 系统的原理和构成 4
2.1系统整体设计原理和元件的选择 4
2.1.1系统总体要求 4
2.1.2电流测试原理和器件选型 4
2.1.3电压测试原理 5
2.1.4温度测试原理 5
2.1.5转距、转速的测量原理 6
2.2测试系统结构框图 8
2.3本章小结 8
第3章 硬件电路的设计 9
3.1电流的检测设计 9
3.1.1电流检测意义及方法 9
3.1.2电流检测电路的搭建 9
3.2电压的检测设计 10
3.3温度测量 10
3.4转矩测量设计 11
3.5转速测量设计 14
3.6PCI总线 15
3.6.1PCI总线概述 15
3.6.2PCI总线信号功能 16
3.6.3PCI总线命令 18
3.7数据采集卡 18
3.7.1PCI-6251芯片介绍 18
3.7.2数据采集系统 19
3.8本章小结 20
第4章 软件设计 21
4.1LabVIEW软件介绍 21
4.2测试系统 21
4.2.1转速、转矩测量的实现 21
4.2.2数据采集系统的实现 22
4.3本章小结 23
第5章 总结与展望 24
参考文献 25
附录A 26
附录B 27
附录C 28
致谢 29
第1章 绪论
1.1课题研究的背景和意义
直流电机是指能将直流电能转换成机械能或将机械能转换成直流电能的旋转电机。它是能实现直流电能和机械能互相转换的电机。当它作电动机运行时是直流电动机,将电能转换为机械能;作发电机运行时是直流发电机,将机械能转换为电能[1]。直流电动机具有优良的调速特性,调速平滑、方便,调速范围广;过载能力大,能承受频繁的冲击负载,可实现频繁的快速起动、制动和反转;能满足生产过程自动化系统各种不同的特殊运行要求。长期以来,人们为了追求性能更优的直流电机,寻求一种不用电刷和转换器的直流电机,随着永磁材料的利用,永磁直流电机和无刷直流电机应运而生[2]。永磁直流电机是一种用永磁体建立磁场的一种直流电机。它具有结构简单、运行可靠性强,调速系统简单等优点,因此永磁直流电机广泛应用于各种便携式的电子设备或器具中。本次课题研究的直流电机测试与分析系统设计面向对象为永磁直流电机。
直流电机出厂前,需要对电机的各项性能进行测试,以保证出厂电机满足各工况下的运行要求,保证电机的质量。若以传统的人工手动检验方式,需要单独对电机的各项性能进行测试,效率较低,由于需要测试的量大,对投入的人力需求大,不利于成本节省。要测定电机在某特定工作下的性能,往往还需要几个人同时测试几个不同的参数量,由于仪表误差和操作误差的存在,数据的准确性也较低[3]。人工测试的另一缺点,不能体现电机的工作特性变化情况,难以直观地体现电机在一段时间内参数变化规律,更无法得出特性曲线,无法客观评断电机的性能。随着计算机技术和电子技术的飞速发展,电子计算机辅助测试技术日趋成熟,硬件性能提高以及价格下降,将计算机应用于电机测试中,基于计算机的电机性能测试也逐步取代传统的手动操作式电机检测,并向着自动化智能化的方向发展。这不仅可以提高测试效率,而且可以对同一物理量重复测量,以提高测量精度及可靠性,还可对大量试验数据进行处理,得到高精度的测量结果[4]。同时,还可以获取电机在运行过程中各参数的变化曲线图,直观地显示出电机的运行状况,各参数变化是否正常,是否在允许变动范围内。一旦电机工况异常,能通过该系统被识别出并及时反馈,这样可以省去繁重的测试花费的人力物力,具有很高的实用价值[5]。
设计直流电机测试和分析系统,可以利用虚拟仪器技术。虚拟仪器技术就是利用高性能的模块化硬件,结合高效灵活的软件来完成各种测试、测量和自动化的应用。灵活高效的软件能帮助您创建完全自定义的用户界面,模块化的硬件能方便地提供全方位的系统集成,标准的软硬件平台能满足对同步和定时应用的需求。利用虚拟仪器技术的灵活易用性,图形编程功能和高速信号采集能力,可以实现对电机故障的诊断和电机性能的分析,可以测试电机参数[6]。测试内容主要包括母线直流电流值、母线直流电压值、直流功率、转矩、转速、电机各部分温度值、电枢电阻值。测试平台采集到这些值后,通过PCI串口发送给PC方显示,进而实现对直流电机控制器的功能测试和性能测试。要对直流电机多项参数进行测试和分析,我们想到设计以LabVIEW软件和数据采集卡为核心的数据采集系统,运用接口技术和传感技术,对各项指标经过单片机程序的运算清晰显示在显示屏上。于是,计算机作为上位机,数据采集系统作为下位机,通过计算机实时监控,这样的一个测控系统,使系统实现全数字化,结构简单,可靠性高,可减少操作及维护的困难。
1.2课题的国内外研究现状
电机测试技术的成熟挂钩于电机工业的发展。最初的电机测试采用传统的仪表式人工测试方法,这样的方法简单且造价低廉,但测试精度较差且实验重复性差正逐渐被淘汰。如今,随着计算机技术的发展以及数据采集技术的普及,基于数据采集技术的自动化电机测试平台被开发利用,国内外已有不少关于电机测试平台的设计。
1.2.1国内研究
上世纪80年代开始,国内电机拖动实验主要采用工业用的大电机组,由于设备体积庞大,建设维护成本高,当时只有华中师范大学、哈工大等高校研制开发并用于教学演示。这类用微机作为数据处理机构的电机试验装置与系统,大部分用了GPIB技术及通用接口总线技术。GPIB为PC机与可编程仪器之间的连接系统定义了电气、机械、功能、软件的特性。但是受计算机容量、处理运行速度及国产接口功能少等限制,这类实验装置普遍存在条件限制多而泛用性差、自动化程度低等缺点[7]。
21世纪以来,随着计算机技术、电力电子技术的发展,高校中对于电机自动测试平台有了深一步的研究。测试平台更实现直接加载并对电机的T-n绘制,在测试效率、测试精度和测试质量上也有了显著提高。VXI科技公司和Agilent联合推出了一种基于工业及以太网的新的总线规范LXI总线。它使得GPIB仪器的高性能,VXI及PXI仪器的体积小,LAN的高吞吐率有机融合,满足仪器对于时控、温度、电磁兼容方面的要求,可以组建出灵活性更高、更高效稳定的模块化测试平台[8]。河北工业大学的电气工程学院学生层研究设计过针对永磁直流电机的综合测试平台,利用LabVIEW软件和磁滞测功机、数据采集卡等硬件电路搭建,完成对电机性能的测试和故障分析,同时还利用反电势法辨别出电机转子的位置[9]。哈尔滨工业大学电气工程系也进行过对点击测试系统的研究,以无耦合直流永磁电机为研究对象,在直流电机换向机理的基础上总结出统一的换向电流脉动频率与转速关系的表达式[10]。
1.2.2国外研究
国外最早的电机测试也是采用人工测试方法。通过对零部件取样进行质量测试,保障装配后电机的质量,该方法效率低且不能保证电机运行时性能。
早起的电机性能测试,还有一大问题,对电机的转矩测试无法做到有效测量。后来,随着各种测功机的问世,对于电机转矩测试的难题才得以解决。传统的电机测功机系统采用陈旧老式的模拟控制方案,会由于元器件老化、参数漂移、温升影响、机械配合误差等原因导致系统无法同时满足加载,调整并稳定参数,检测记录等功能实现并造成实验误差。全数字直流调速系统的出现使得参数的调整从硬件控制改为软件调控,变得更为方便且可以实现检测反馈,保护等功能,并满足了对参数测试高精度的要求[11]。
美国的Magtrol公司研制HD系列磁滞测功机,并采用DSP测功机系统,能实现高效采样并及时进行惯性量补偿,实现对电机的高速、高效测量,Windows操作界面还能显示n=f(U)等六个特性曲线[12]。
1.3课题研究的主要内容
针对目前国内外电机测试平台的生产现状以及对电机测试系统的功能要求,尝试进行适合直流电机测试用的测试系统,对直流电机参数进行采集分析电机性能。具体工作如下:
(1)直流电机测试台的总框架思路搭建。通过搜寻学习相关资料,了解电机测试台工作原理,确定系统的整体结构组成和设计。
(2)对测试系统的硬件电路设计。硬件电路包括DSP控制的主电路,转速、转矩信号检测和显示电路,电流、电压信号检测和显示电路,串口通信电路等。需要对电路参数进行计算和器件选型。
(3)实现对系统软件设计。包括电压、电流、转速、转矩、温度等信号的检测和显示,电源电路设计,检测电路与数据采集卡、采集卡与计算机的串口通信设计。
(4)对软件设计进行调试,利用labview软件对测试系统进行建模,分析系统反馈的数据及波形,比对电机理论工况下参数设置及特性曲线,是否与设计要求相符。
1.4本章小结
本章主要介绍了国内行业目前对于电机测试系统的需求,分析了近半个世纪以来,国内外在电机测试系统的研究领域的成果。随着计算机技术和虚拟仪器技术的发展,以虚拟仪器为核心创建的直流电机测试平台是目前电机测试平台研究的大方向。同时,简要说明了本次课题的主要研究内容。
第2章 系统的原理和构成
2.1系统整体设计原理和元件的选择
2.1.1系统总体要求
系统要实现对直流电机的电流、电压、温度、转速、转矩参数的自动检测和处理,以对电机的功率效率等进行分析计算,从而评判该直流电机的性能优良与否。对上述参数的测量记录,需要相应合适的传感器,将温度、转速、转矩这些参数信息转换为可以被数据采集卡收集记录的电平信号,同样的,对于要采集的电流、电压信号也需要相应电流电压传感器,将电流、电压值转换成能被数据采集卡识别记录所要求的电压信号。采集到的信息会被存储在数据采集卡内,经过计算机中的虚拟仪器对信息进行分析处理,展示出来。
2.1.2电流测试原理和器件选型
对于电流参数的测试,可以霍尔电流传感器。基于磁平衡式霍尔原理,根据霍尔效应原理,从霍尔元件的控制电流端通入电流Ic,并在霍尔 元件平面的法线方向上施加磁场强度为B的磁场,那么在垂直于电流和磁场方向(即霍尔输出端之间),将产生一个电势VH,称其为霍尔电势,其大小正比于控制电流I与磁场强度B的乘积[13]。
对于电流的检测,主要用到补偿原理。当原边导线经过电流传感器时,缘边电流I会产生磁力线,产生磁通φ1,副边补偿线圈会产生一个电流Io,使之产生的磁通φ2与待测电流产生的磁通φ1补偿后保持平衡状态,使得霍尔电流传感器处于检测零磁通的工作状态。有以下关系
(2.1)
即
(2.2)
通常原边匝数取N1=1,
通过测量副边电流即霍尔电流传感器的输出电流I0,而通常,会在电流输出端与地之间接上一个电阻R,使得输出值,为电压U0的形式,有
(2.3)
通过对输出电压U0的采集分析,就能求出待测电流I的值。

图2.1开环霍尔电流传感器原理图
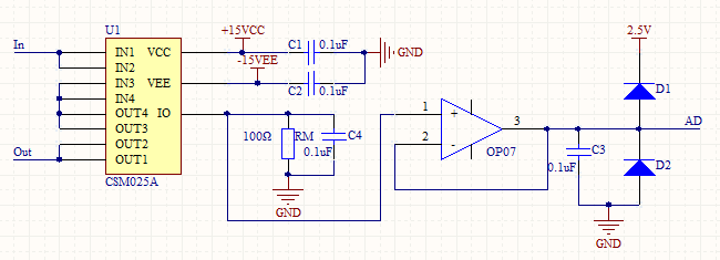
根据普通中小型直流电机的工作电流较低的情况,选择测量范围0-36A的CSM025A系列霍尔电流传感器。其额定工作电压为±15V。
2.1.3电压测试原理
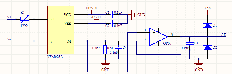
对于电压的测量,可以利用霍尔电压传感器。霍尔电压传感器与霍尔电流传感器的工作原理大体相同,都是利用补偿原理的零磁通检测方法。不同的是,要把待测试的电压量通过内置或外置电阻的形式,转化为约10mA级别的输入电流量。本次设计选型为VSM025A系列的霍尔电压传感器。其额定工作下的电压为±15V。
2.1.4温度测试原理
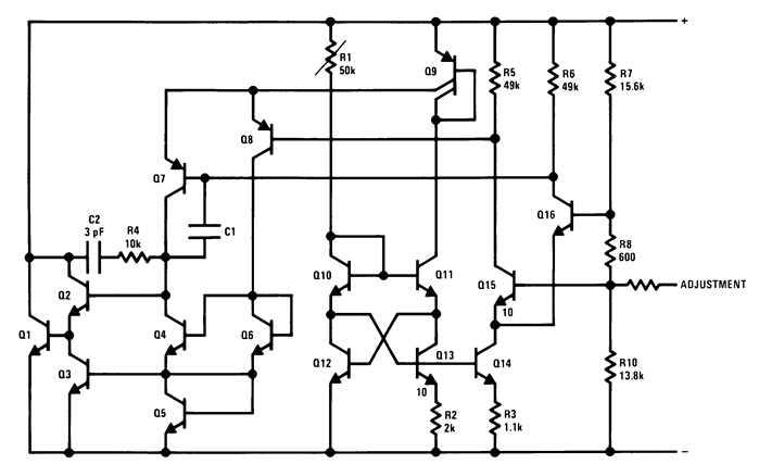
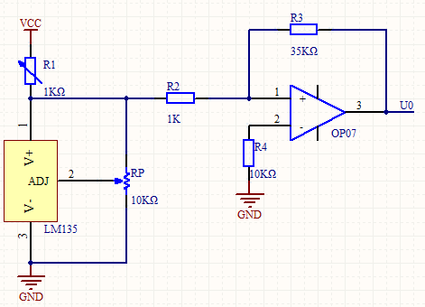
对于温度的测量,可以利用温度传感器。温度传感器是一种能感受温度并转换成可用输出信号的传感器。本次设计,选用由美国半导体公司设计推出的一款型号为LM135的精密温度传感器。这款温度传感器的工作方式类似于齐纳二极管,工作电流在400uA-5mA之间[14]。其内部结构图如下。

以上是毕业论文大纲或资料介绍,该课题完整毕业论文、开题报告、任务书、程序设计、图纸设计等资料请添加微信获取,微信号:bysjorg。
相关图片展示:







课题毕业论文、开题报告、任务书、外文翻译、程序设计、图纸设计等资料可联系客服协助查找。
