基于GPS与NB-IoT的物联网模块设计毕业论文
摘 要
随着通信技术不断发展,物联网终端设备可以大致划分为三类:①无需移动性,小数据量,对时延要求不高,比如智能表计;②移动性很强,需要进行高频切换,然而数据量较小,譬如导航定位信息;③无需移动,但是上行数据量很大,需要较宽频段,例如一些公共场所的监控摄像头。早期的物联网终端大部分基于WIFI、蓝牙等免费技术,但是其终端设备很难达到低功耗和大覆盖范围的要求,而基于蜂窝网络的窄带物联网技术(NB-IoT)的诞生必然会给物联网带来新一轮革命。本文以NB-IoT窄带物联网为研究对象,设计一款基于GPS和NB-IoT物联网模块,主要研究内容如下:
详述了NB-IoT的诞生、发展、国内外的发展现状及其技术特点,国内运营商依据现有的网络频段资源,合理的部署NB-IoT网络并实现商用,前期通过对基站升级实现快速部署,后期终端设备数量上升可通过新建基站来缓解网络压力。
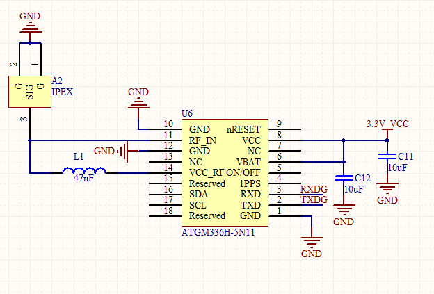
选用NB-IoT通信模块BC95,GPS定位模块ATGM336H以及微控制器STM32F103,参考相关的硬件设计手册,用Altium designer软件绘制出模块的硬件原理图,主要包括MCU电路、电源电路、GPS电路、NB-IoT电路和通信电路五个部分。
BC95使用AT指令,MCU通过串口将AT指令发送给BC95以实现对模块的网络附着和消息的收发;GPS模块也是通过串口将定位信息以NMEA-0183协议输出给MCU,编写程序实现对定位数据的解析;最后介绍了几个适合模块应用的场景。
关键词:物联网;NB-IoT;GPS;应用
Abstract
With the development of communication technologies, terminal devices of the Internet of Things can be roughly divided into three categories: ①No mobility, small data volume, low latency requirements, such as smart metering; ②very mobile, need to perform frequent switching, However, the amount of data is small, such as car location information; ③ does not need to move, the amount of uplink data is large, and it needs a wider frequency band, such as a surveillance camera. Early Internet of Things (IoT) devices mainly used free technologies such as WIFI and Bluetooth, which made it difficult for telecom operators to profit from them, and their terminal equipments were also difficult to meet the requirements of low power consumption and low cost. The narrow-band Internet of Things (NB-IoT) technology based on cellular networks is precisely for these devices with weak mobility, small data volume, and delay-insensitive devices. Its appearance will inevitably bring a new round of revolution to the Internet of Things. . This article takes the NB-IoT narrow-band Internet of Things as the research object and designs a module based on GPS and NB-IoT Internet of Things. The main research contents are as follows:The birth, development, domestic and international development status and technical characteristics of NB-IoT are described in detail. The domestic operators rationally deploy NB-IoT network and realize commercial use based on the existing network frequency band resources. With deployment, the increase in the number of terminal equipments can relieve the pressure on the network by building new base stations.
Select NB-IoT communication module BC95, GPS positioning module ATGM336H and microcontroller STM32F103, refer to the relevant hardware design manual, use Altium designer software to draw out the module's hardware schematic, mainly including MCU circuit, power supply circuit, GPS circuit, NB- IoT circuit and communication circuit in five parts.
BC95 uses AT commands, MCU through the serial port to achieve the module's network attachment and message sending and receiving; GPS module is also through the serial port to the positioning information to NMEA-0183 protocol output to the MCU, write a program to achieve positioning data analysis. Finally, the actual scenarios where several modules can be applied are introduced.
Keywords: internet of things; NB-IoT; GPS; application
目录
摘要 I
Abstract II
第1章 绪论 1
1.1研究背景及意义 1
1.2NB-IoT国内外发展现状 2
1.3 GPS的发展 3
第2章 关键技术及原理 5
2.1NB-IoT关键技术 5
2.1.1网络部署 5
2.1.2广覆盖 6
2.1.3低功耗 6
2.1.4低成本 6
2.1.5大连接 7
2.2GPS定位技术 7
2.2.1GPS系统 7
2.2.2GPS定位原理 7
2.3本章小结 8
第3章 方案设计 9
3.1系统方案总体设计 9
3.2硬件电路设计 9
3.2.1MCU电路 9
3.2.2电源电路 11
3.2.3GPS电路 12
3.2.4NB-IoT电路 13
3.2.5通信电路 14
3.3软件设计 15
3.3.1NB-IoT模块控制 15
3.3.2应用层通信协议 18
3.3.3GPS模块控制 19
3.4本章小结 22
第4章 模块应用 23
第5章 总结及展望 24
5.1全文总结 24
5.2工作展望 24
参考文献 25
附录A GPS模块控制算法 27
致谢 29
第1章 绪论
1.1研究背景及意义
1999年,Kevin Ashton第一次提出物联网的概念,物联网的英文名: Internet of Things(IOT)[1]。物联网可以看作是互联网的应用拓展,其发展的核心就是应用的创新,因为只有创新才可以为物联网带来生命力,而以用户体验为中心的创新就是物联网发展的灵魂,一切技术的发展最终都是为了更好地服务人类。最开始的物联网主要是指借助于射频识别(RFID)技术和设备,依照既定的协议与互联网相连接,从而实现物品信息智能化识别和管理,由物品信息互联来构成的网络。科学技术和应用的飞速发展,物联网含义也在不停扩展,现代意义的物联网可以实现对物品的感知识别、网络化互联以及智能处理相结合,最后由算法做出高智能决策,真正实现万物互联。
普遍认为物联网的实质还是互联网,它只是互联网的延伸而已,因为互联网的终端是计算机,我们运用程序算法进行网络数据的传输和处理,就如用电脑看电影就是用PC从互联网中获取电影资源的数据,再由程序算法在屏幕上复现,在互联网中几乎不涉及PC(包括服务器)以外的设备,而物联网的本质其实还是互联网,只是网络中的设备不再局限于计算机了,其终端通常是各种各样的微型嵌入式计算机系统。这是计算机技术发展的必然结果,为人类服务的计算机将会以各种不同形态呈现出来,而不是仅仅局限于PC,例如一些智能穿戴设备、智能监控设备、智能家居设备等等。虽然物联网的本质还是互联网,但是与传统的互联网相比较,物联网又有其独特鲜明的特征,主要表现为以下三点:
- 物联网终端拥有大量的不同种类的感知标签和传感器,比如条形码、压力传感器、温度传感器等等,每个感知标签或传感器都可以看作是一个信息源,通过这些传感器物联网可以获得外界的各种数据。
- 它是一种建立于传统通信网络上的应用型网络,物联网的核心是应用,但是其基础仍然是互联网,借助于现有的各种有线或无线通信网络,将物体的信息准确实时地传递出去。由于传感器的数量极为巨大,必然会造成庞大的数据信息总量,因此在数据传输当中,为了保障数据的正确性和实时性,物联网必需适应各种异构网络和协议,这也是人们对物联网提出的不同要求。
- 物联网不仅支持传感器的连接,其本身其实是具有一定的处理能力的,借助于终端微控制器能够对物体实施简单的智能控制,但是对于复杂的控制算法还是要借助于云计算。物联网将传感器和智能处理相结合,利用大数据、云计算、嵌入式系统等各种智能技术,其应用范围也越来越广泛[2]。
发展到今天,物联网通信技术早已日新月异,由最初的有线连接发展到现在各种无线通信技术逐步成熟,其种类较为繁多,由传输距离来划分可以大致分为以下两类:
(1)短距离通信技术,代表技术有WIFI、蓝牙、ZigBee、Z-Wave等,目前这些技术已经相当成熟,并在一些适合的场合得到广泛应用。
(2)广域网通信技术,业界定义为LPWAN,又可以细分为两类:①工作在非授权频谱的通信技术,如Lora、SIGFOX等,这类技术大多是非标准、自定义实现的;②工作在授权频谱的通信技术,如GPRS、LTE等成熟的蜂窝通信技术,以及最新的NB-IoT技术,它们的工作频谱是需要国家工信部门批准,私人不允许使用。
根据相关研究机构预测,到2030年每年内将会有超过800亿次的物联网设备连接次数,这已经不是人和人之间通讯的连接数可以比拟的,而其中将会有超过200亿个终端是通过基于蜂窝网络技术的接入物联网的,很明显这将会是一个很有潜力的市场。不同于我们手机现在使用的4G网络,物联网对于终端设备的移动性、数据传输速度以及实时性的要求都没有那么高,所以现在国内基于蜂窝技术的物联网市场主要是依托于2G/3G技术。但在未来,两种窄带LTE技术标准LTE Cat-M1(机器类型通信)以及LTE Cat-NB1(NB-IoT)的3GPP Release 13标准将成为物联网应用的主流技术。特别是NB-IoT,在2015年9月的RAN全会上,就已经被3GPP确定为窄带蜂窝物联网的唯一标准,可以看出NB-IoT技术在未来的物联网市场举足轻重的地位[3]。
1.2NB-IoT国内外发展现状
在数字化时代,物联网成为电信运营商提供数字化服务的重要渠道,积极发展NB-IoT技术,推动多网络协同是运营商抓住新连接机遇的重要任务。截至2018年1月,全球已部署及承诺部署NB-IoT的运营商共29家:韩国电信, NTT DOCOMO,软银,KDDI,中华电信(中国台湾地区),远传电信(中国台湾地区),M1,Singtel,MegaFon,Etisalat,Telia,德国电信,LGU ,沃达丰,法国电信,中国电信,中国移动,中国联通,瑞士电信,西班牙电信,SFR,EE,TIM,MTN,Vodacom,Verizon,Sprint,美国T-Mobile,Dsih。其中沃达丰已于2016年9月9日宣布在在西班牙马德里成功完成首个基于现有网络的标准化NB-IoT商用网络试验,并打算在 2017 年正式商用部署;Sptint在17年7月底完成全国范围内LTE CAT1网络部署,并计划在2018年开始部署eMTC网络,随后再推出NB-IoT网络。国内三大运营商也正在积极推进NB-IoT网络的部署商用:
(1)中国电信
中国电信的步伐最快,早在2017年1月20日,中国电信在北京就发布“中国电信NBIoT企业标准(V1.0)”,并开始启动浙江、上海、广东、福建、江苏、四川和河南七省 12个城市的大规模外场试验;5月17日,中国电信全网31万个基站实现同步升级[4],基本实现全国覆盖,这也是全球目前覆盖面最广的窄带物联网;6月20日,中国电信发布了全球首个NB-IoT业务套餐,按照连接次数收费,包年20元最大连接次数20000次,超过20000次连接每年需要加收20元的高频费用。
(2)中国移动
不同于中国电信,因为网络频段分配的问题,中国移动NB-IoT网络的部署在速度上就略显保守了。只有2017年在江西鹰潭进行网络商用试点以及在上海、广州、福州等地的外场试验,步伐较为缓慢。但是在2017年6月,工信部发布通知,允许运营商在已分配的GSM或FDD方式的IMF系统频段上,选择保护带工作模式、带内工作模式、独立工作模式部署NB-IoT[5]。这一政策的发布表明中国移动可以重新分配2G频段资源,在现有GSM网络上增加NB-IoT基带,这也给中国移动在NB-IoT市场带来了生机。中国移动也因此宣布了更加激进的NB-IoT计划,2017年底已经启动了全国346个主要城市的NB-IoT网络建设,计划在2018年将NB-IoT网络覆盖范围扩至全国县市城区。
(3)中国联通
在2015年7月,中国联通建成并开放全球第一个NB-IoT新技术示范点,可以说是国内NB-IoT网络部署起步最早的一个运营商了;2015年-2016年开展了NB-IoT业务试点及试验;2017年推进重点城市(主要包括北京、上海、广州、福州、深圳、银川、长沙等中心城市)的NB-IoT网络部署商用,并计划在2017年实现大规模商用[6]。截至2018年5月,中国联通NB-IoT基站已经超过30万个,基本可以做到全国覆盖,这也是我国第二个做到全国覆盖到NB-IoT网络。
预计2018年国内三大运营商(移动、联通、电信)基本都可以实现NB-IoT网络的商用,有了我网络还需要终端设备网络接入芯片。NB-IoT芯片也是相当的发展迅速,其中华为海思2017年上半年就推出了boudica120/Hi2110和boudica150两款芯片,第四季度已经实现了量产;高通于2017年3月份发布了型号为MDM9206的高性能NB-IoT芯片,并在5月份就实现了量产;2017年中兴微电子发布了芯片RoseFinch7100并实现商用;英特尔推出的XMM7115和XMM7315芯片也于2017年第四季度顺利实现量产。可见全球各大芯片厂商都做好了大规模供应NB-IoT芯片的准备。
1.3 GPS的发展
所谓GPS又称全球定位系统(Global Positioning System),最初由美国科学家耗费近20年,耗资近200亿美元构建的,具有在海、陆、空进行全方位实时三维定位与导航功能的新一代卫星定位与导航系统[7]。起初该系统也只是为军队提供服务。随着技术的发展,该系统迅速发展成熟而且逐渐走向民用,它能提供全球性、全天候的定位、导航以及授时的服务,并且具有较强的抗干扰能力和较高的保密性,在全球范围内得到了广泛的应用,目前国内主要的定位导航技术就是GPS和我国自主研发的北斗导航,二者在定位精度上还是GPS更具有优势。
目前,GPS定位技术已经广泛地渗透到了经济建设领域以及科学技术的许多领域当中,其主要的市场包括以车载导航为核心的目标监控、管理与服务系统和面向消费者个人的GPS终端设备产品。如今的汽车大多都配备了GPS车辆监控设备,一方面可以用于用户个人的道路导航,另一方面用于城市车辆监管中心来监控车流量来合理调度车辆。GPS接收机接收卫星定位信息并计算出车辆的位置,通过无线信道将定位数据发送到监控中心,可以实现对车辆的实时监控管理。除此之外,面向个人消费者的GPS产品也数量巨大,一些移动手机、智能手表、笔记本电脑等会配备GPS定位功能,为我们的日常生活提供便利。特别是现在一些人喜欢旅游,手机GPS定位能够给旅途线路问题带来很大的帮助,不需要他人带路也能顺利到达目的地。
第2章 关键技术及原理
2.1NB-IoT关键技术
2.1.1网络部署
NB-IoT的系统带宽为200kHz,传输带宽为180kHz,传输带宽与LTE系统的一个物理资源块的载波带宽相同,这使得NB-IoT系统能够与传统LTE系统很好地兼容[8]。对运营商来说,NB-IoT可以支持3种网络部署方式:独立部署、保护带部署和带内部署。
①独立部署模式:可以利用现有的GSM频段中冗余资源重新分配,为NB-IoT划分独立的频段, 因为是独占频谱资源,故也就与现有系统不存在共存的问题,相互之间也就没有干扰,而且该部署模式的覆盖范围是最大的,时延也最小,随着2G逐渐退出历史舞台,NB-IoT独立部署于GSM频段上或许是未来最好的方式;
以上是毕业论文大纲或资料介绍,该课题完整毕业论文、开题报告、任务书、程序设计、图纸设计等资料请添加微信获取,微信号:bysjorg。
相关图片展示:







课题毕业论文、开题报告、任务书、外文翻译、程序设计、图纸设计等资料可联系客服协助查找。
